近日,我校生命科学与健康工程学院、科技部/教育部细胞调控与分子药物“111”引智基地、发酵工程教育部重点实验室唐景峰、周策凡课题组在Nature子刊Signal Transduction and Targeted Therapy(简称STTT,IF=52.7)发表了题为“Serine/threonine/tyrosine kinase 1 drives pancreatic carcinogenesis via GSK3β sequestration-mediated Wnt/β-catenin pathway hyperactivation”的科研成果(DOI : 10.1038/s41392-025-02292-x)。我校为成果第一署名单位,唐景峰为通讯作者,周策凡为第一作者。
胰腺导管癌(Pancreatic ductal adenocarcinoma,PDAC)因其极低的生存率被称为"癌中之王",临床治疗仍面临严峻挑战。当前胰腺癌靶向药物选择极为有限,仅少数患者能从现有治疗中获益。加之胰腺癌对现有的治疗手段如放化疗等均不敏感且存在很强的耐药性。因此,发现新的有效治疗胰腺癌的分子靶点并研发创新蛋白药物具有重要的临床意义。

本研究得到国家自然科学基金(32270768、82273970、82370715)、国家重点研发计划(2023YFC2507900)、湖北省创新群体(2023AFA026)、湖北省战略人才计划(2024DJA037)及湖北省杰青项目(2025AFA085)支持。课题组紧紧围绕胰腺癌治疗关键信号调控通路及药物靶点开展研究,是继2023年发现新型胰腺癌调控靶点FAM83A(Signal Transduct Target Ther. 2023;8(1):66)后的又一重大进展。团队通过构建高度模拟人类疾病特征的自发肿瘤动物模型,结合临床样本分析,揭示STYK1表达水平与胰腺癌患者不良预后密切相关。通过多组学技术手段,精确阐明了STYK1通过GSK3β囊泡包裹进而促进Wnt/β-catenin信号通路的分子机制,筛序并获得了靶向该通路活性的短肽药物前体,并在斑马鱼、小鼠等动物模型验证了其作用效果,表明该短肽药物前体具有很好的临床药物转化前景。博士研究生董雪迎、李诗为共同第一作者。本项成果的合作单位还有复旦大学、加拿大阿尔伯塔大学、武汉大学、华中科技大学等单位。

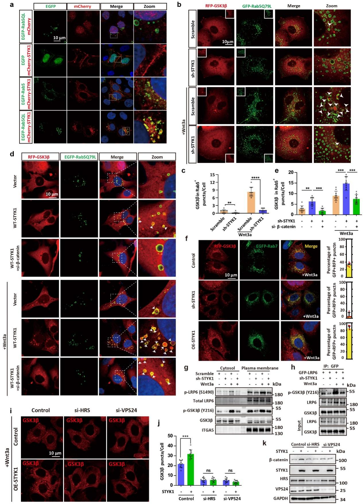
Wnt/β-catenin信号通路与胰腺癌的演化、进程高度相关。β-catenin(β-连环蛋白)是Wnt信号通路的中枢分子,其在未激活时被AXIN1-GSK3β-APC复合体磷酸化并降解。该研究阐明STYK1通过双重分子机制驱动肿瘤进展:在细胞质环境中,该激酶同时结合β-连环蛋白和糖原合成酶激酶GSK3β,破坏蛋白质降解复合体的正常组装;同时介导GSK3β向多泡体的定向转运,导致其生物学功能失活。这一双重作用最终导致Wnt/β-catenin信号通路持续异常激活。研究还发现,特定激酶BLK能够介导STYK1关键位点(Y191)磷酸化修饰,且显著增强其促癌活性。在分子机制研究中,团队通过基因编辑技术证实自噬通路在此过程中发挥重要调控作用。

受体介导的内吞作用(Receptor-mediated endocytosis)是一种高度选择性的细胞机制,通过该机制,大分子货物(如配体-受体复合物)在严格调控下被细胞内化。其中,网格蛋白介导的内吞作用(Clathrin-mediated endocytosis, CME)和小窝蛋白介导的内吞作用(Caveolae-mediated endocytosis, CavME)作为两种主要途径,已在信号传导(如表皮生长因子受体EGFR)、物质运输(如转铁蛋白)和细胞黏附(如整合素/钙黏蛋白)系统的受体运输调控中被广泛研究。团队进一步分析发现,STYK1蛋白中存在保守的酪氨酸分选基序(Y191QRL194)和双亮氨酸分选基序(GDLL203-204),这些基序介导了Clathrin /AP2蛋白复合体依赖的内吞作用,这对GSK3β的隔离至关重要。STYK1 Y191位点被BLK激酶磷酸化后,可增强其与AP2的相互作用,从而加速GSK3β的隔离及其后的Wnt/β-连环蛋白信号通路活化。
基于上述机制发现,研究团队创新性地设计出靶向STYK1作用界面的抑制蛋白短肽。这些经特殊修饰的蛋白多肽分子在多种动物模型中展现出显著抗肿瘤效果:在自发胰腺癌模型中,治疗组动物生存期获得有效延长,肿瘤组织负荷明显减轻,病理特征显著改善。分子水平检测显示,多肽治疗有效阻断了致癌信号通路的异常激活。临床前安全性评价表明,该治疗策略未引发明显毒副作用。目前相关药物前体已申报发明专利,表明了针对胰腺癌中Wnt通路调控的短肽类药物在胰腺癌治疗中的转化应用前景。